深入理解 RESTful 风格
前言
大家对 RESTful 肯定不陌生,就算不知道它到底是什么,但肯定听过这个玩意。相信大家也很想知道 RESTful 能解决什么样的问题,有什么应用场景?看完本篇文章你就能明白:
在互联网并没有盛行的时代, 移动端也还没有发展起来,页面请求和并发量也不高,那时候人们对接口的要求并不高,一些常规的动态页面(JSP)就能满足大部分人们的需求。
但是随着移动设备和互联网的发展,人们对 Web 应用的需求也逐渐增加,传统的动态页面(JSP)也因效率低下而渐渐被 HTML + JavaScript(Ajax)的前后端分离所替代,而安卓、IOS、小程序等不同的客户端层出不穷,客户端的种类出现多元化,而客户端需要接口跟服务端进行通信,但接口的 规范性 就成了一个问题:
所以一套 结构清晰、符合标准、易于理解、扩展方便 并且让大部分人都能理解并接收的接口风格就显得尤为重要,而 RESTful 风格的接口(RESTful API)刚好符合以上标准,就逐渐被应用从而流行起来。
现在,RESTful 是目前最流行的接口设计规范,在很多公司有着广泛的使用。在开发实践中我们很多人可能还是使用传统 API 进行请求交互,很多人其实并不特别了解 RESTful API,对 RESTful API 的认知可能会停留在:
- 面向资源类型的
- 是一种风格
- (误区)接口传递参数使用斜杆(/)分割而用问号(?)传参
而其实一个很大的误区不要认为没有查询字符串就是 RESTful API,也不要认为用了查询字符串就不是 RESTful API,更不要认为用了 JSON 传输的 API 就是 RESTful API。
一、REST 介绍
REST 涉及一些概念性的东西可能比较多,在实战 RESTful API 之前,要对 REST 相关的知识有个系统的认知。
REST 的诞生
REST(英文:Representational State Transfer,简称 REST,直译过来表现层状态转换)是一种软件架构风格、设计风格,而不是标准,只是提供了一组设计原则和约束条件。它主要用于客户端和服务器交互类的软件。基于这个风格设计的软件可以更简洁,更有层次,更易于实现缓存等机制。
它首次出现在 2000 年 Roy Thomas Fielding 的博士论文中,这篇论文定义并详细介绍了表述性状态转移(Representational State Transfer,REST)的架构风格,并且描述了 如何使用 REST 来指导现代 Web 架构的设计和开发。用他自己的原话说:
写这篇文章的目的是:在符合架构原理前提下,理解和评估基于网络的应用软件的架构设计,得到一个功能强、性能好、适宜通信的架构。
需要注意的是 REST 并没有一个明确的标准,而更像是一种设计的风格 ,满足这种设计风格的程序或接口我们称之为 RESTful(从单词字面来看就是一个形容词)。所以 RESTful API 就是满足 REST 架构风格的接口。
REST 架构特征
既然知道 REST 和 RESTful 的联系和区别,现在就要开始好好了解 RESTful 的一些约束条件和规则,RESTful 是一种风格而不是标准,而这个风格大致有以下几个主要 特征:
以资源为基础 :资源可以是一个图片、音乐、一个 XML 格式、HTML 格式或者 JSON 格式等网络上的一个实体,除了一些二进制的资源外普通的文本资源更多以 JSON 为载体、面向用户的一组数据(通常从数据库中查询而得到)。
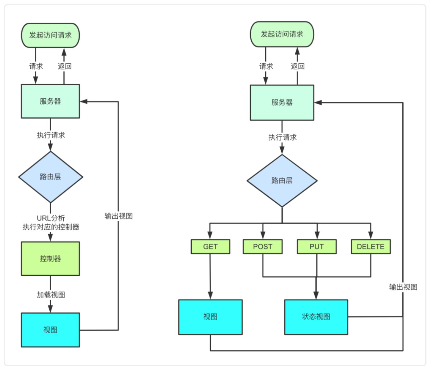
统一接口: 对资源的操作包括获取、创建、修改和删除,这些操作正好对应 HTTP 协议提供的 GET、POST、PUT 和 DELETE 方法。换言而知,使用 RESTful 风格的接口但从接口上你可能只能定位其资源,但是无法知晓它具体进行了什么操作,需要具体了解其发生了什么操作动作要从其 HTTP 请求方法类型上进行判断。具体的 HTTP 方法和方法含义如下:
- GET(SELECT):从服务器取出资源(一项或多项)。
- POST(CREATE):在服务器新建一个资源。
- PUT(UPDATE):在服务器更新资源(客户端提供完整资源数据)。
- PATCH(UPDATE):在服务器更新资源(客户端提供需要修改的资源数据)。
- DELETE(DELETE):从服务器删除资源。
当然也有很多在具体使用的时候使用 PUT 表示更新。从请求的流程来看,RESTful API 和传统 API 大致架构如下:
URI 指向资源:URI = Universal Resource Identifier 统一资源标志符,用来标识抽象或物理资源的一个紧凑字符串。URI 包括 URL 和 URN,在这里更多时候可能代指 URL(统一资源定位符)。RESTful 是面向资源的,每种资源可能由一个或多个 URI 对应,但一个 URI 只指向一种资源。
无状态:服务器不能保存客户端的信息, 每一次从客户端发送的请求中,要包含所有必须的状态信息,会话信息由客户端保存, 服务器端根据这些状态信息来处理请求。当客户端可以切换到一个新状态的时候发送请求信息, 当一个或者多个请求被发送之后, 客户端就处于一个状态变迁过程中。每一个应用的状态描述可以被客户端用来初始化下一次的状态变迁。
REST 架构限制条件
Fielding 在论文中提出 REST 架构的 6 个限制条件,也可称为 RESTful 6 大原则, 标准的 REST 约束应满足以下 6 个原则:
客户端-服务端(Client-Server): 这个更专注客户端和服务端的分离,服务端独立可更好服务于前端、安卓、IOS 等客户端设备。
无状态(Stateless):服务端不保存客户端状态,客户端保存状态信息每次请求携带状态信息。
可缓存性(Cacheability) :服务端需回复是否可以缓存以让客户端甄别是否缓存提高效率。
统一接口(Uniform Interface):通过一定原则设计接口降低耦合,简化系统架构,这是 RESTful 设计的基本出发点。
分层系统(Layered System):客户端无法直接知道连接的到终端还是中间设备,分层允许你灵活的部署服务端项目。
按需代码(Code-On-Demand,可选):按需代码允许我们灵活的发送一些看似特殊的代码给客户端例如 JavaScript 代码。
二、RESTful API 设计规范
既然了解了 RESTful 的一些规则和特性,那么具体该怎么去设计一个 RESTful API 呢?要从 URL 路径、HTTP 请求动词、状态码和返回结果等方面详细考虑。
URL 设计规范
URL 为统一资源定位器 ,接口属于服务端资源,首先要通过 URL 定位到资源才能去访问,而通常一个完整的 URL 组成由以下几个部分构成:
1 | ABNF |
- scheme: 指底层用的协议,如 http、https、ftp
- host: 服务器的 IP 地址或者域名
- port: 端口,http 默认为 80 端口
- path: 访问资源的路径,就是各种 web 框架中定义的 route 路由
- query: 查询字符串,为发送给服务器的参数,在这里更多发送数据分页、排序等参数。
- fragment: 锚点,定位到页面的资源
我们在设计 API 时 URL 的 path 是需要认真考虑的,而 RESTful 对 path 的设计做了一些规范,通常一个 RESTful API 的 path 组成如下:
1 | DTS |
- version:API 版本号,有些版本号放置在头信息中也可以,通过控制版本号有利于应用迭代。
- resources:资源,RESTful API 推荐用小写英文单词的复数形式。
- resource_id:资源的 id,访问或操作该资源。
当然,有时候可能资源级别较大,其下还可细分很多子资源也可以灵活设计 URL 的 path,例如:
1 | DTS |
此外,有时可能增删改查无法满足业务要求,可以在 URL 末尾加上 action,例如:
1 | DTS |
其中 action 就是对资源的操作。
从大体样式了解 URL 路径组成之后,对于 RESTful API 的 URL 具体设计的规范如下:
- 不用大写字母,所有单词使用英文且小写。
- 连字符用中杠
"-"而不用下杠"_" - 正确使用
"/"表示层级关系,URL 的层级不要过深,并且越靠前的层级应该相对越稳定 - 结尾不要包含正斜杠分隔符
"/" - URL 中不出现动词,用请求方式表示动作
- 资源表示用复数不要用单数
- 不要使用文件扩展名
HTTP 动词
在 RESTful API 中,不同的 HTTP 请求方法有各自的含义,这里就展示 GET,POST,PUT,DELETE 几种请求 API 的设计与含义分析。针对不同操作,具体的含义如下:
1 | GRADLE |
在非 RESTful 风格的 API 中,我们通常使用 GET 请求和 POST 请求完成增删改查以及其他操作,查询和删除一般使用 GET 方式请求,更新和插入一般使用 POST 请求。从请求方式上无法知道 API 具体是干嘛的,所有在 URL 上都会有操作的动词来表示 API 进行的动作,例如:query,add,update,delete 等等。
而 RESTful 风格的 API 则要求在 URL 上的都以名词的方式出现,从几种请求方式上就可以看出想要进行的操作,这与非 RSETful 风格的 API 形成鲜明的对比。
在谈及 GET,POST,PUT,DELETE 的时候,就必须提一下接口的 安全性和幂等性,其中安全性是指方法不会修改资源状态,即读的为安全的,写的操作为非安全的。而幂等性的意思是操作一次和操作多次的最终效果相同,客户端重复调用也只返回同一个结果。
上述四个 HTTP 请求方法的安全性和幂等性如下:
状态码和返回数据
服务端处理完成后客户端也可能不知道具体成功了还是失败了,服务器响应时,包含状态码和返回数据两个部分。
状态码
我们首先要正确使用各类状态码来表示该请求的处理执行结果。状态码主要分为五大类:
1xx:相关信息
2xx:操作成功
3xx:重定向
4xx:客户端错误
5xx:服务器错误
每一大类有若干小类,状态码的种类比较多,而主要常用状态码罗列在下面:
- 200
OK - [GET]:服务器成功返回用户请求的数据,该操作是幂等的(Idempotent) - 201
CREATED - [POST/PUT/PATCH]:用户新建或修改数据成功 - 202
Accepted - [*]:表示一个请求已经进入后台排队(异步任务) - 204
NO CONTENT - [DELETE]:用户删除数据成功。 - 400
INVALID REQUEST - [POST/PUT/PATCH]:用户发出的请求有错误,服务器没有进行新建或修改数据的操作,该操作是幂等的 - 401
Unauthorized - [*]:表示用户没有权限(令牌、用户名、密码错误) - 403
Forbidden - [*]表示用户得到授权(与 401 错误相对),但是访问是被禁止的 - 404
NOT FOUND - [*]:用户发出的请求针对的是不存在的记录,服务器没有进行操作,该操作是幂等的 - 406
Not Acceptable - [GET]:用户请求的格式不可得(比如用户请求 JSON 格式,但是只有 XML 格式) - 410
Gone -[GET]:用户请求的资源被永久删除,且不会再得到的 - 422
Unprocesable entity - [POST/PUT/PATCH]当创建一个对象时,发生一个验证错误 - 500
INTERNAL SERVER ERROR - [*]:服务器发生错误,用户将无法判断发出的请求是否成功
返回结果
针对不同操作,服务器向用户返回数据,而各个团队或公司封装的返回实体类也不同,但都返回 JSON 格式数据给客户端。
总结
RESTful 风格的 API 固然很好很规范,但大多数互联网公司并没有按照或者完全按照其规则来设计,因为 REST 是一种风格,而不是一种约束或规则,过于理想的 RESTful API 会付出太多的成本。
比如 RESTful API 也有一些缺点:
- 比如操作方式繁琐,
RESTful API通常根据GET、POST、PUT、DELETE来区分操作资源的动作,而 HTTP Method 本身不可直接见,是隐藏的,而如果将动作放到 URL 的path上反而清晰可见,更利于团队的理解和交流。 - 并且有些浏览器对
GET,POST之外的请求支持不太友好,还需要特殊额外的处理。 - 过分强调资源,而实际业务 API 可能有各种需求比较复杂,单单使用资源的增删改查可能并不能有效满足使用需求,强行使用
RESTful风格 API 只会增加开发难度和成本。
所以,当你或你们的技术团队在设计 API 的时候,如果使用场景和 REST 风格很匹配,那么你们可以采用 RESTful 风格 API。但是如果业务需求和 RESTful 风格 API 不太匹配或者很麻烦,那也可以不用 RESTful 风格 API 或者可以借鉴一下,毕竟无论那种风格的 API 都是为了方便团队开发、协商以及管理,不能墨守成规。












